關於我們
About Us
服務項目
Service
醫師團隊
Our Team
分院資訊
Branch
見證分享
Sharing
醫師專欄
Article
常見問題
Q & A
諾美爾視光
Vision care
諾貝爾商城
Nobel Shop
預約專線 2 2740 9898
近視雷射
Myopia Laser
老花雷射
Presbyopia Laser
白內障
Cataract Surgery
乾眼症
Dry Eye Treatment
眼睛健檢
Eye Exams
學童近視控制
Myopia Control
Nobeleye
關於我們
About Us
最新消息
儀器設備
醫師團隊
歷史沿革
吉祥物
企業合作
服務項目
Service
近視雷射
近視雷射原理與全方位全術式
微創3.0 SMILE PRO 近視雷射
SILK視優極飛秒
SMART系列雷射視力矯正
SMART Pro 4.0
SMART T-PRK 4.0
SMART LASIK 4.0(SLC)
SMART Clear 4.0(Supra)
LASIK 1.0-3.0
全光波 LASIK 4.0(LTC)
StreamLight T-PRK
老花雷射
認識老花
Monovision傳統老花雷射
LBV 裸視美老花雷射
白內障手術
認識白內障
傳統與飛秒雷射白內障手術的不同
白內障手術相關儀器
人工水晶體的介紹
白內障手術注意事項與常見問題
白內障手術費用
眼睛健檢
眼睛健檢方案
角膜炎
結膜炎
飛蚊症
麥粒腫
黃斑部病變
專家門診(視網膜)
視網膜門診簡介
認識視網膜病變
專家門診(青光眼)
青光眼專家門診簡介
認識青光眼
專家門診(角膜科/乾眼症)
眼角膜/乾眼症門診簡介
認識乾眼症
專家門診(眼整形)
眼整形門診簡介
學童近視控制
兒童視力防控計劃
近視控制的重要性
近視控制方案與常見問題
植入式微型鏡片
植入式隱形眼鏡
醫師團隊
Team
分院資訊
Branch
見證分享
Sharing
全部
SMILE.Pro2.0
老花雷射
SMILE
白內障手術
LASIK
SILK
視力保健
SMART全系列
全光波LASIK4.0
品牌好朋友
醫師專欄
Article
全部
老花雷射
白內障
乾眼症
近視控制
近視雷射
其他眼疾
眼睛保健
黃斑部病變
常見問題
Q & A
諾美爾視光
Vision care
諾貝爾商城
Nobel Shop
客服專線
2 2740 9898
分院
醫師
預約
最新消息
首頁
|
最新消息
|
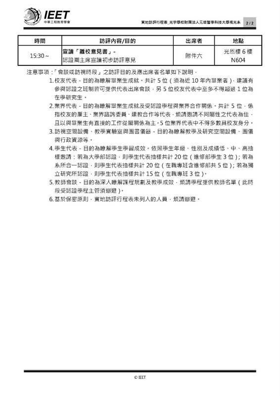
2021年10月18日張朝凱副教授出席培醫事科技大學視光系接受中華工程教育學會認證行程
活動
20211018
回列表
2021年10月18日張朝凱副教授出席培醫事科技大學視光系接受中華工程教育學會認證行程
回列表
雷射真心大告白
20211022
酷帥演員 蔡力允|Smile全飛秒 讓我每天都是明亮的一天!
more
回列表
活動
20211014
2021年10月14日張朝凱副教授於大葉大學視光系上眼科檢查及眼用藥物概論課程
more
自費
預約
專家
門診
線上
詢問
健保
術後
回診
請先選擇預約項目
近視雷射
老花雷射
白內障手術
眼睛健檢
專家門診(視網膜)
專家門診(青光眼)
專家門診(角膜科/乾眼症)
專家門診(眼整形)
學童近視控制
植入式微型鏡片
請先選擇預約項目
請選取專家
視網膜專家門診-楊中美
視網膜專家門診-李鳳利
青光眼專家門診-郭麗琳
青光眼專家門診-呂大文